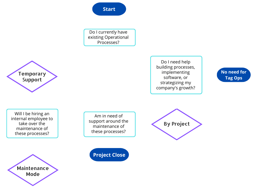
Which service is right for my company?


By Project
Billed on a monthly basis and will depend on the size and complexity of the project.
Maintenance Mode
Billed on a monthly basis and will be a fraction of the initial project.
Temporary support
Billed on a weekly basis and will be at an hourly rate depending on the size and length of the project.
Minimum of a month long contract.
